Brodez vos envies ...

Contactez-nous : 09-53-02-52-15

  • Accueil
  • Services
    • Associations
    • Entreprises
    • Particuliers
  • Techniques
    • Atelier de numérisation
    • Broderie
    • Composition, grammage, tissage
    • Fils de broderie
    • Flocage
    • Impression directe sur textile
    • Sublimation
    • Techniques de Broderie
    • Quelques exemples de broderie
  • Textiles & Objets
    • Textiles
    • Objets
  • Nous contacter
    • Contact
    • Nous localiser
    • Conditions générales de vente
    • Politique de confidentialité

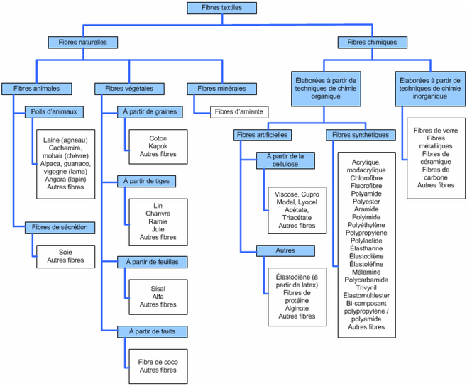
Composition, grammage, tissage

La composition :

Le Lin : léger, respirant, froisse rapidement.

Le Coton pima : haute qualité, fibres longues. Provenance : Australie et d’Amérique du Sud.

Le Coton Supima : haute qualité (ne s'étire pas, ne bouloche pas). Provenance : USA.

Le Coton organique : utilisant "moins" de produits chimiques. Provenance : Indes ou Bangladesh.

Le Polyester : ne bouloche pas, ne se froisse pas, ne respire pas.

Le Rayon, viscose ou modal : fibre synthétique au toucher soyeux ; ne respire pas.

Le Coton / Polyester : bouloche légèrement.

Le Coton ou polyester / Elasthane : L’élasthane (3 à 4%) permet à la matière de se détendre et de s’ajuster à son utilisateur.

Le grammage :

120 à 140 grammes : ce sont les t-shirts les plus fins, les plus légers. Bas de gamme, il dure une saison. Adaptés à l'évenementiel avec un marquage léger (impression DTG, flocage ou transfert)

145-155 grammes : le grammage standard.

160 grammes et + : meilleure qualité de matière et de tissage, meilleur rendu en impression numérique. Adapté à toutes les techniques de marquage.

Le tissage :

Le Jersey : La maille classique des t-shirts avec deux faces : l’une lisse (parfait pour l'impression) et l’autre avec des mailles à l’envers.

Le Côtelé : pour les encolures, confectionnée en alternant les mailles à l’envers et à l’endroit. Ces côtes tiennent à plat et sont extensibles en largeur.

Le Flammé : maille irrégulière (fils de différentes épaisseurs).

Le Coton peigné : on passe la matière à la brosse pour éliminer les bouloches et avoir des fibres longues et droites (tissu plus solide et plus doux).

TeamBroderie - Tél : 09-53-02-52-15 - Nous contacter - CGV - Confidentialité
Réalisation & Copyright : TeamBroderie